
Briefs
.
November 17, 2025
Unlocking Diaspora Capital for Sustainable Growth: Lesotho’s Potential Path to a Sovereign Sustainable Diaspora Bond
Access resource
Access resource
Lesotho is exploring an innovative financing solution to channel diaspora savings into productive, green, and social investments. With substantial diaspora capital, supportive policy frameworks, manageable fiscal conditions, and access to a mature neighboring capital market in South Africa, the country has the potential to pioneer a sovereign sustainable diaspora bond—setting a precedent for how smaller economies can mobilize diaspora resources for sustainable development and inclusive growth.
1. Mobilizing diaspora capital for Africa’s development: from traditional diaspora bonds to sustainable diaspora bonds
Sub-Saharan Africa holds significant potential in diaspora finance, with remittance flows (as an underestimated proxy of diaspora capital) comparable in scale to foreign direct investment (FDI) and official development assistance (ODA). Remittances from the African diaspora have grown steadily in the last two decades and have become one of the most important external financial inflows to the African continent. In recent years, annual remittance inflows to Sub-Saharan Africa reached above $50 billion, catching up with and even outpacing ODA and FDI inflows (Figure 1). This is also why the second 10-year implementation plan (2024-2033) for the AU Agenda 2063 highlights diaspora remittances as one of the critical financing sources for mobilization by African countries.
While diaspora funds have primarily supported household consumption, their broader potential to drive sustainable development through productive investment remains largely untapped. This is often hindered by the absence of credible, structured financing instruments and collective mechanisms to channel diaspora capital into investable development projects in African countries.
Diaspora bonds are gaining traction among African countries as one of the diaspora finance instruments to achieve greater development impacts. For instance, Nigeria's 2017 sovereign diaspora bond, issued in London, successfully raised $300 million (130% over-subscribed) for financing budgeted capital expenditures and was redeemed in 2022. However, scaling such successes remains a challenge, particularly hindered by trust deficits in government institutions, as evidenced by Ethiopia's prior experiences. Beyond institutional and political trust factors, other challenges—such as macroeconomic volatility, remittance transfer bottlenecks, and employment insecurity among segments of diaspora populations—can also constrain participation of diaspora finance, underscoring the need for diaspora bonds to be complemented by other sources of development finance.
To boost investor confidence and participation, integrating sustainability into diaspora bonds (i.e., sustainable diaspora bond issuance) presents a viable evolution and solution. By aligning diaspora bond structures with growth-enhancing climate, environmental and social impact goals and by embedding transparency, governance, accountability, and impact reporting mechanisms, governments as sovereign issuers can improve credibility and broaden appeal to both diaspora and institutional investors. Cabo Verde's recent issuance of blue and green bonds, though issued by corporate actors, provides encouraging evidence: 25–35% of subscriptions came from country’s diaspora communities, showing a growing appetite from diaspora investors for sustainable investment tied to meaningful development outcomes.
Where else in Africa could a sustainable diaspora bond take shape and truly demonstrate its potential?
One promising answer may lie in the Lesotho–South Africa diaspora finance corridor—one of the continent’s most concentrated and dynamic channels of diaspora capital—where a sovereign sustainable diaspora bond could help channel savings from Lesotho’s diaspora in South Africa into productive, green, and social investments back home.
Figure 1. Growing diaspora capital/remittances to Sub-Saharan Africa

Source: World Bank and UNCTAD.
2. Lesotho’s potential for a sovereign sustainable diaspora bond: key feasibility factors for issuance in South Africa
The potential issuance of Lesotho’s sovereign sustainable diaspora bond in South Africa’s capital market offers an opportunity to mobilize medium- to long-term capital from both the Lesotho diaspora and institutional investors to finance national development priorities. Such an issuance could build on Lesotho’s unique diaspora concentration in South Africa, strong domestic policy frameworks for diaspora bond, available fiscal space, South Africa’s mature capital market, and the growing investor appetite for sustainability-oriented finance instruments to create a credible and scalable model for channeling diaspora resources toward national sustainable development.
2.1 Strong diaspora capital potential and contribution willingness:
Over 95% of Lesotho’s diaspora live and work in South Africa, contributing about 95% of Lesotho’s diaspora capital (proxied by remittances inflows) and highlighting the strong socio-economic ties between the two countries (Figure 2a). Remittances from the diaspora contribute approximately $500 million annually, accounting for nearly 22% of Lesotho’s GDP, an important economic inflow to Lesotho (Figure 2b). The diaspora has expressed a strong willingness to contribute to national development, as reflected in Lesotho’s National Diaspora Policy, but currently lacks formal and effective investment mechanisms, such as a trustworthy bond instrument.
2.2 Supportive national strategies for a sustainable diaspora bond:
The issuance of a diaspora bond is explicitly prioritized in key national strategic frameworks, including the National Strategic Development Plan (NSDP) II 2023/24-2027/28, the Integrated National Financing Strategy under Lesotho’s Integrated National Financing Framework (INFF), and the Lesotho National Development Corporation (LNDC) Diaspora Engagement Strategy for Trade and Investment 2020-2025. NSDP II prioritizes growth-enhancing public investment in key sustainable development sectors such as renewable energy, agriculture, manufacturing, infrastructure, water, waste management, ICT, ecotourism, health, education, and affordable housing, well-aligned with the underlying green and social project categories of international sustainable bond principles. For example, the government will invest M1.5 billion (about $86 million) for renewable energy-focused energy infrastructure development and upgrades in the 2025/26 financial year to power economic activities and advance sustainable development goals. The government will also implement initiatives under the Investment Climate Action Plan to stimulate private investment and job creation, including digitalizing government-to-business services, streamlining business registration and licensing processes, and strengthening financial infrastructure to enhance private sector access to capital, among other measures.
2.3 Feasible fiscal and reserve space for a diaspora bond:
Lesotho has seen a strong rise in total government revenue in recent years (Figure 2c), from around 45% to over 60% of GDP, driven by improved domestic revenue and Southern African Customs Union (SACU) transfers (30–40% of total revenue). A notable fiscal surplus of 10.6% of GDP was achieved in 2024/25, and fiscal surpluses are expected to continue over the medium term for the next three years. Public debt has stabilized, easing to below 60% of GDP, while external debt servicing averages just 6% of revenue (Figure 2d). Lesotho’s foreign reserves have strengthened steadily, rising from 3.3 to 5.5 months of import cover between 2017 and 2024, approaching a comfortable level, with the nominal value rising from $0.66 billion to $1.01 billion. Fitch Ratings has affirmed Lesotho’s sovereign credit rating at B with a stable outlook, indicating a manageable fiscal environment for new instruments like diaspora bonds.
2.4 Favorable market readiness in South Africa for ZAR-denominated issuance:
South Africa’s capital market is mature and active in sovereign and sustainable bond issuances, while Lesotho’s capital market is still nascent. As the Lesotho Loti is pegged to the South African Rand, issuing a Rand-denominated bond would avoid foreign exchange risk for the government. And the bond with local currency financial returns would offer diaspora investors an efficient investment alternative to remittances, which currently bear an average 11% transfer cost, while ensuring they see the transparent use of bond proceeds for sustainable national development.
Figure 2. Lesotho’s diaspora finance landscape and fiscal space

Source: RemitSCOPE, UN DESA, World Bank and IMF.
3. Potential benefits and strategic value of a sustainable diaspora bond issuance
Given these enabling conditions, Lesotho is well positioned to realize multiple strategic benefits through the potential issuance of a sovereign sustainable diaspora bond.
- Mobilize new and diversified sources of financing
The bond would expand Lesotho’s public financing options by mobilizing medium- to long-term capital from both the Lesotho diaspora and regional institutional investors. It would help diversify the investor base beyond traditional development partners and concessional borrowing, bringing new, market-based resources into the economy.
- Strengthen government credibility and investor confidence
A transparent and well-structured sustainable diaspora bond would enhance confidence among both diaspora and institutional investors in the Government of Lesotho’s fiscal and national development management. A successful issuance would elevate Lesotho’s visibility in the regional sustainable bond market and demonstrate the government’s growing policy maturity and commitment to responsible debt management.
- Empower the diaspora as partners in national sustainable development
The instrument would provide the Lesotho diaspora with a credible, impact-aligned investment channel to contribute to sustainable development at home while earning financial returns. By linking investment to tangible, growth-enhancing green and social outcomes, the bond can deepen both the financial and social engagement of the diaspora in Lesotho’s sustainable development.
- Improve the quality and efficiency of public investment
By embedding strong governance, traceable proceeds management, and transparent reporting, the bond can serve as a discipline tool to strengthen the government’s capital spending efficiency. It would also help reinforce project preparation and appraisal capacity, enhance inter-ministerial coordination, and improve the timeliness of impact reporting, which are key areas identified for improvement in Lesotho’s public investment management.
- Build institutional and market foundations for the future
A successful inaugural issuance would establish an exemplary model in the regional sustainable finance market and lay a solid foundation for further domestic capital market development in Lesotho. Lessons from this debut could inform future green, social, and sustainability bond issuances, helping institutionalize capacity and attract more long-term investors to the country’s national development priorities.
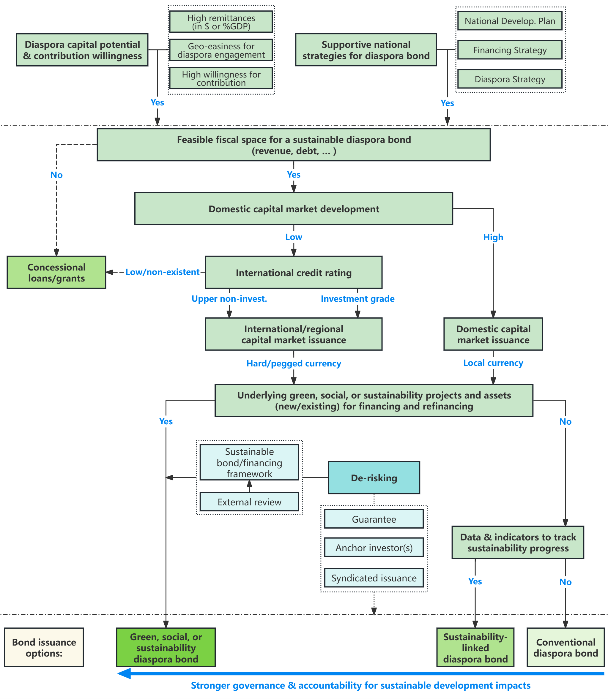
4. Potential bond structure and preliminary design considerations
Figure 3. Illustrative bond structure for Lesotho’s potential issuance

Preliminary analysis suggests that Lesotho could target an inaugural issuance on the order of tens of millions of US-dollar equivalent (around $50 million), sufficient to test market appetite among both diaspora and institutional investors and to demonstrate the viability of a sustainable diaspora bond model. An illustrative bond structure is outlined in Figure 3, informed by a pre-feasibility assessment (see Figure 4 for the underlying analytical framework).
Figure 4. Analytical framework for Lesotho's sovereign sustainable diaspora bond issuance

Source: Authors’ adaptation from OECD.
5. Key steps for the potential bond issuance
The key steps for the potential issuance of Lesotho’s sovereign sustainable diaspora bond in South Africa are outlined below (Figure 5):
- Step 1: Conduct a feasibility study and market assessment.
Conduct a comprehensive study to evaluate the technical, regulatory, financial, and market viability of issuing a sustainable diaspora bond. This includes demand analysis among the diaspora in South Africa, investor appetite for sustainable bonds, comparative pricing, risk assessment, and alignment with both Lesotho’s and South Africa’s macroeconomic and regulatory environments. Regulatory authorities in Lesotho and South Africa will be engaged to clarify requirements and approvals needed for a cross-border sovereign sustainable diaspora bond issuance. These include, for example, the Ministry of Finance and Development Planning of Lesotho, Central Bank of Lesotho, Maseru Securities Market of Lesotho, Ministry of Foreign Affairs and International Relations of Lesotho, Johannesburg Stock Exchange of South Africa, Financial Sector Conduct Authority of South Africa, National Treasury of South Africa, and South African Reserve Bank. The study will conclude with a technical roadmap detailing the key next steps in the bond issuance process.
- Step 2: Identify preliminary eligible projects for the bond proceeds usage.
Through the inter-ministerial Public Sector Investment Committee, assess and identify a credible preliminary pipeline of eligible green, social, or sustainable projects and capital expenditures aligned with NSDP priorities and budget plans to anchor the use of proceeds of the bond. Key productive sectors, particularly those that are structurally underinvested, may include renewable energy, agriculture, manufacturing, infrastructure, water, waste management, ICT, ecotourism, health, education, and affordable housing. Revenue-generating public investment projects that have high potential to attract private capital participation can be prioritized.
- Step 3: Develop a sustainable bond framework together with an external review.
Develop a robust sustainable bond framework aligned with ICMA’s Green, Social, or Sustainability Bond Principles. The bond framework will define four key pillars: (1) use of proceeds – what types of green and social projects will be financed and through what forms of public expenditure, such as direct capital investment, project operating expenses, fiscal transfers, or tax subsidies; (2) process for project evaluation and selection – what will be the governance structure and process for assessing and selecting eligible projects; (3) management of proceeds – how the raised funds will be managed and tracked, for example through a dedicated account or earmarked system; and (4) allocation and impact reporting – how the government will disclose the audited allocation of proceeds and the resulting environmental and social impacts using clear indicators and, where applicable, independent verification. An independent external review via a Second-Party Opinion will be obtained for the bond framework to enhance the bond’s credibility and investor appeal.
- Step 4: Launch marketing and engagement campaign with diaspora and institutional investors.
Roll out a strategic communications and outreach campaign targeting the Lesotho diaspora and institutional investors in South Africa at key milestones, including the phases of feasibility study, bond framework development, and final-stage investor roadshows. Leverage digital platforms, diaspora associations, and investor roadshows to strengthen the diaspora’s financial literacy and clearly communicate the bond’s sustainability focus, return structure, and development impact, with informational materials translated into major languages spoken by the Lesotho diaspora where feasible. In parallel, explore potential bond guarantee arrangements with development finance or international financial institutions, based on cost–benefit analyses, to further enhance investor confidence.
- Step 5: Structure, price, and issue a sovereign sustainable diaspora bond.
Work with appointed lead arrangers, legal advisors, and underwriters to finalize the bond structure (value, maturity, coupon rate, unit of issue, minimum subscription, financing and refinancing shares, allocation schedule, payment schedule, etc.), bond tradability on secondary markets and distribution options, and issue the bond through the Johannesburg Stock Exchange of South Africa in an investor-accessible process.
Figure 5. Key steps for the potential bond issuance

The Government of Lesotho, with support from UNDP, is currently seeking a highly qualified consultancy firm, preferably an investment bank with proven experience in sovereign and sustainable bond issuance in Africa, to conduct a detailed feasibility study for the potential issuance of a sovereign sustainable diaspora bond. In parallel, the bond concept was recently presented at the Lesotho Diaspora Trade and Investment Forum 2025, held in October in South Africa, where it received strong interest and positive feedback from Lesotho diaspora participants.
***
Ankun Liu is an SDG Finance and South-South Cooperation Specialist at UNDP Africa Sustainable Finance Hub and Motulu Molapo is a Development Finance Officer at UNDP Lesotho Country Office. This article was written under the guidance of Maxwell Gomera, Jacqueline Olweya, Taye Amssalu and Moortaza Jiwanji. The authors appreciate the constructive discussions and feedback received from colleagues at Lesotho’s Ministry of Finance and Development Planning, the Central Bank of Lesotho, and the Maseru Securities Market. The views expressed in this article are those of the authors and do not necessarily represent those of the UNDP or the Government of Lesotho.







